
近日,索尼发布了SS-00259第22版,并将于2024年6月1日生效。该标准适用范围包括索尼集团电子产品以及由索尼集团委托设计、制造的产品所包含的零部件、材料、及其他物品
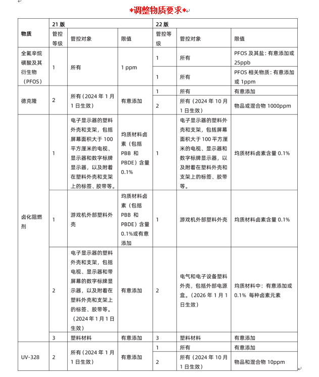
与21版更新对比如下:
物质管控级别定义
适用对象外:考虑到法令适用对象外项目等,从1~3级对象中排除的物质及其用途。必要时,需进行技术调查和监察物质及其用途的适用状况。
解决方法
SS-00259适用于索尼集团以及由索尼集团委托设计、制造的产品所包含的零部件、材料及其他物品,该标准更新频率基本稳定在一年一次,可为电器电气领域相关企业更新自身有害物质标准提供参考,建议相关企业及时了解SS-00259的要求变化,从而保证产品符合客户要求,提高自身优势。










